l'impero napoleonico mappa concettuale

I moti del 1831. Esattamente dieci anni dopo l'ondata rivoluzionaria del '20-21, un nuova serie di ribellioni ebbe luogo in Europa, avendo questa volta come epicentro la Francia, cuore delle tendenze rivoluzionarie europee. Alla morte di Luigi XVIII era salito al trono Carlo X, feroce sostenitore della Restaurazione e del cristianesimo.
Domini di Napoleone nella loro fase di massima espansione nel 1812 La Cetra La Cetra

La coalizione che sconfisse Napoleone restaurò la monarchia francese. Le potenze vincitrici volevano restaurare i confini, gli ordinamenti e le gerarchie sociali d'Europa. Iniziò quindi il.
LA EUROPA NAPOLEÓNICA

La restaurazione e la politica napoleonica. La restaurazione si realizza a partire dal crollo dell'impero napoleonico e intende impedire, per il futuro, la possibilità che in Europa si realizzi un nuovo tentativo di espansione imperialistica. Al di là però della contrapposizione ideologica, per cui si associava la politica di Napoleone al.
L'età della Restaurazione l'Europa si ricostruisce dal Congresso di Vienna Studenti Top

A ciò va aggiunto il nuovo carattere ereditario della carica imperiale. Dopo la consueta ratifica da parte di un plebiscito popolare, Napoleone fu consacrato imperatore nella cattedrale di Notre-Dame da Pio VII il 2 dicembre 1804. Napoleone si cinse da solo il capo con la corona, e giurò di "rispettare l'eguaglianza dei diritti, la.
L'impero napoleonico in 100 mappe (17991815). Verso un nuovo assetto europeo Librerie.coop

La situazione europea nel 1815. Certamente le monarchie assolute del Vecchio Continente indissero il Congresso di Vienna per tentare di restaurare in Europa un ordine simile a quello vigente nel periodo prerivoluzionario. In realtà gli stessi sovrani e i plenipotenziari delegati al congresso sapevano bene che tale proposito era impossibile da.
Storia I appunti 1/9 Storia I 051015 L’Europa PostNapoleonica Presupposti ideologici alla
Età napoleonica. Con età napoleonica, nella storiografia contemporanea, s'intende il periodo della storia contemporanea che va dalla discesa di Napoleone Bonaparte in Italia ( 1796 ), ovvero sul finire della Rivoluzione francese, al Congresso di Vienna ( 1815) ovvero fino alla Restaurazione, a cavallo dunque di XVIII e XIX secolo.
Europa napoleònica

Il Congresso di Vienna e l'Europa dopo le guerre napoleoniche. Il Congresso tenutosi a Vienna (1° novembre 1814 - 9 giugno 1815) dopo il periodo della Rivoluzione francese e delle guerre napoleoniche segna il passaggio tra la storia moderna e quella contemporanea. Le potenze europee che avevano sconfitto il generale francese (Austria, Prussia.
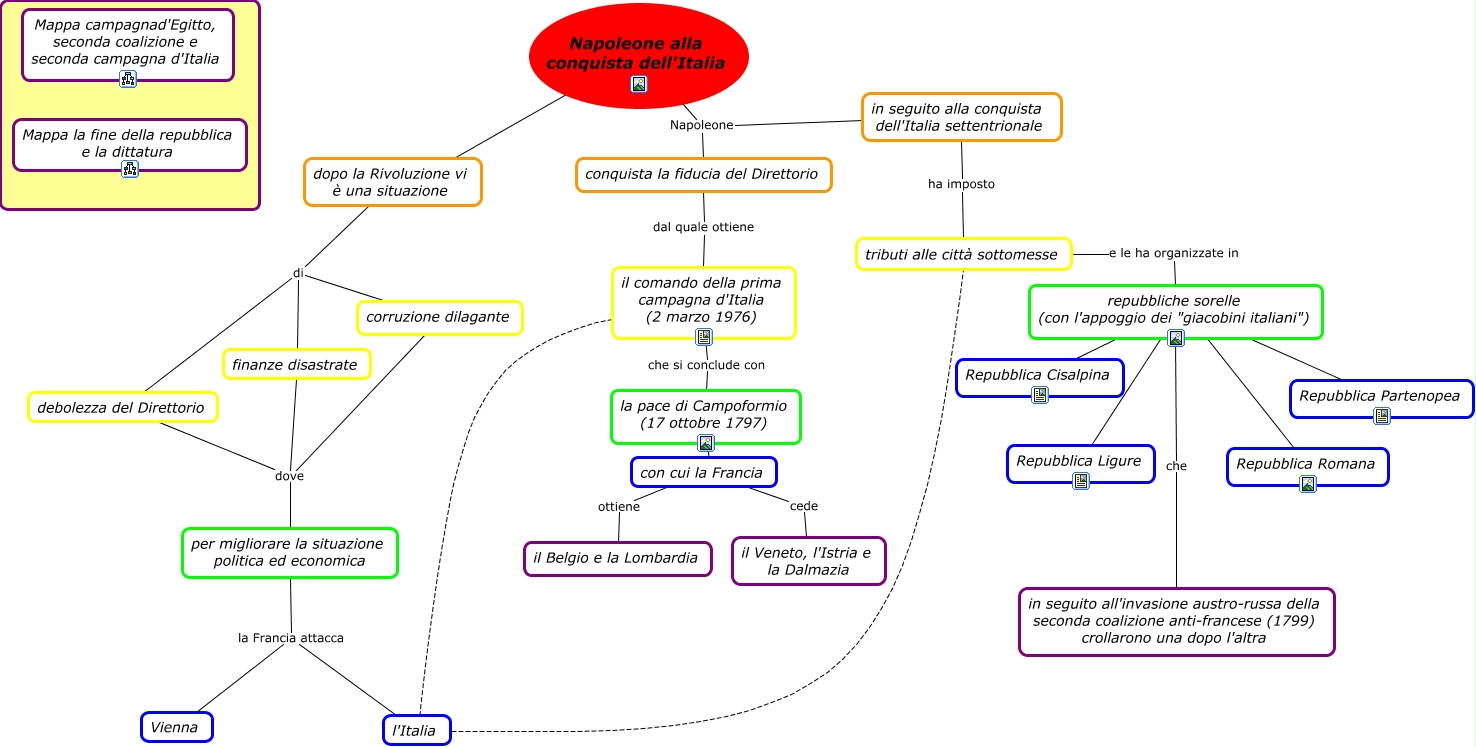
Napoleone alla conquista dell'Italia
In Italia Napoleone ampli i territori sotto il suo dominio e diede un assetto alla penisola che avrebbe potuto cambiare solo con la caduta del suo impero; la sua decadenza inizi con la campagna di Russia, in cui l'esercito napoleonico, pur entrando vittorioso nella capitale russa, fu costretto ad una drammatica ritirata che cost la vita ad un.
Napoleone Bonaparte Storia Rai Cultura

Il nuovo assetto internazionale. Poco dopo la fine della guerra, concretizzando un progetto del 1941, fu varato lo statuto definitivo dell' ONU (Organizzazione delle Nazioni Unite, San Francisco, 26 giu. 1945), istituita per salvaguardare la pace, la libertà e la democrazia nel mondo. Essa, tuttavia, dimostrò subito una certa debolezza non.
Napoleone Bonaparte Mind Map
Vienna, Congresso di. Congresso convocato a norma della prima Pace di Parigi del 30 maggio 1814 con il compito di dare un nuovo assetto politico all'Europa dopo la sconfitta della Francia napoleonica, cui presero parte tutti gli Stati europei, ma che in realtà fu dominato dalle maggiori potenze europee uscite vittoriose dalla guerra. Sulle.
Età napoleonica dagli anni dell'ascesa alla morte Storia Studia Rapido

La Restaurazione inizia con il Congresso di Vienna: i principi stabiliti. Dopo la sconfitta di Napoleone e la sua prima abdicazione, il novembre 1814, i rappresentanti degli Stati europei si riunirono a Vienna, per ridefinire l'assetto politico dell'Europa, cambiato durante le guerre napoleoniche.Il Congresso di Vienna terminò nel giugno 1815, pochi giorni prima della definitiva sconfitta.
Aspetti antropologici durante il periodo napoleonico YouReporter

Il cambiamento più vistoso per l'Italia uscita dal Congresso di Vienna, rispetto all'assetto del 1789, consiste nella definitiva scomparsa delle due grandi repubbliche aristocratiche: Genova, annessa al Piemonte (o più esattamente al Regno di Sardegna), e Venezia che, con la Lombardia, va a costituire il Regno Lombardo-Veneto sotto il dominio dell'imperatore d'Austria.
Napoleone Bonaparte conquista l'Europa

Altre definizioni per la risposta congresso di vienna: Diede un nuovo assetto alla Europa post-napoleonica, Ridisegnò l'Europa dopo la sconfitta di Napoleone Definizioni che puoi trovare nei cruciverba e che contengono la parola napoleonica: Una sconfitta napoleonica; Celebre vittoria napoleonica; Vittoria napoleonica del 1805; Vittoria napoleonica in Italia.
L’affermazione di Pompeo e la vittoria su Mitridate

Il Trattato di Fontainebleau, firmato il 7 novembre 1813, rappresenta un importante capitolo nella storia delle Guerre napoleoniche, segnando un momento cruciale nella caduta dell'impero di Napoleone Bonaparte e influenzando gli eventi che hanno portato alla sua abdicazione e all'ascesa dell'Europa post-napoleonica.
Schema riassuntivo su Napoleone Bonaparte scuola media Discutere .. ma su che cosa?

Appunto di storia riguardo la Restaurazione avvenuta in Europa in seguito al Congresso di Vienna e spiegazione del nuovo assetto europeo e italiano.
Europa Napoleonica. Reggimenti Famosi. (1970) Manuscript / Paper Collectible Wolfgang Kohlweyer

L'Europa Post-Napoleonica e la Restaurazione Dopo la caduta di Napoleone Bonaparte, il Congresso di Vienna (1814-1815) si proponeva di restaurare l'ordine politico europeo pre-rivoluzionario. Le grandi potenze europee, tra cui Austria, Prussia, Russia e Regno Unito, ridisegnarono la mappa del continente, ripristinando molte delle monarchie.
.- General Dentistry Treatment For Children Maple Ridge
- Académie De Danse Rive Sud
- Wedding Gowns From The 50s
- Dress Shirts For Short Guys
- Peut On Se Mettre à Genou Avec Une Prothèse Totale
- Would You Like To Sign The Contract
- Red Deer Swap Meet 2023
- 501 Pacific Street Vancouver Bc
- Orton Gillingham Tutors Near Me
- 68 Smithe Street Vancouver Bc
- 7 King Street East Toronto
- Sheet Metal Bending Brake For Sale
- Carte Du Chemin De Compostelle
- Eat Right For Your Type Pdf
- How To Stud Winter Tires
- Vernis 3 En 1 Looky
- Abu Soma Garden Diving Site
- Namaste Astu Bhagavan Lyrics In Sanskrit
- Capage De Fenêtre Intérieur Pvc
- Bol D Eau Pour Chien Anti Degat